Toggle navigation
网站首页
关于铭德
企业文化
组织机构
发展历程
领导关怀
公司简介
立加产品
双刀库立加
立加-硬轨
立加-二线一硬
立加-三线轨
卧加产品
龙门产品
龙门-三线轨
龙门-二线一硬
龙门-方滑枕
五轴系列
钻攻产品
服务中心
联系我们
产品搜索
工艺流程
常见问题
你的位置
网站首页
>
产品系统
>
龙门加工
>
三线轨
 
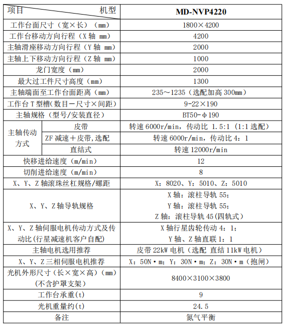
MD-NVP4220
(资料包解压密码咨询销售)
产品二维码
购买意向咨询
资料包下载
资料下载说明:安卓系统微信下载需用手机浏览器下载,苹果系统微信可以直接下载!
产品参数
最新产品
MD-NVP6030
MD-NVP6030
MD-NVP6028
长按下面的图片另存或分享给好友
机型:MD-NVP4220
长按或扫一扫识别二维码查看机型详情
企业网盘
网盘入口
使用教程
服务支持
售后服务
售前服务
关于我们
公司简介
分公司
关注我们
联系我们
位置导航
0871-67326300
周一至周日
(销售:徐女士)